涉事第三方公司称相关图文系原创,目前涉事第三方公司正尝试与开古公司沟通协商。
受访者供图
中华老字号、广东省著名商标“陶陶居”所属公司被指侵犯他人著作权。
被侵权方广州开古互联网科技有限公司(下称“开古公司”)方面称,七月份起,该公司与陶陶居食品有限公司等侵权方多次沟通未果。目前,该公司已向法院提起诉讼并被受理。
9月10日,针对被指侵犯他人著作权一事,陶陶居食品有限公司相关部门负责人回复称,涉事图文内容是由第三方公司制作。涉事第三方公司称相关图文系原创,具体情况仍待反馈,目前正尝试与开古公司沟通协商。
10日,开古公司一名负责人回应称,该公司已就被侵权纠纷向广州互联网法院提交起诉状,法院已立案。
9月6日,开古公司微信公众号“搜罗MART”发表声明称,广州陶陶居等公司未经允许,在陶陶居的官方网站、天猫旗舰店及微信小程序上,直接使用及剽窃开古公司享有著作权的罗一坊流心月饼宣传图片及原创推广文章,并大量传播,涉嫌侵犯开古公司相关作品的著作权。
开古公司上述负责人称,自7月份起,他们发现陶陶居有疑似侵权行为后,就多次与涉事公司沟通,但未果。
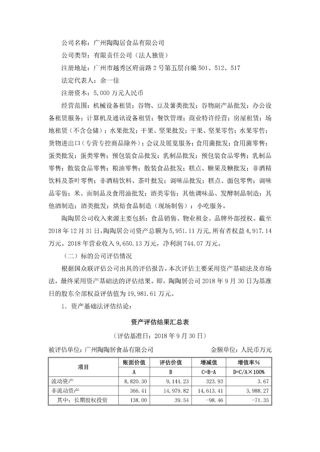
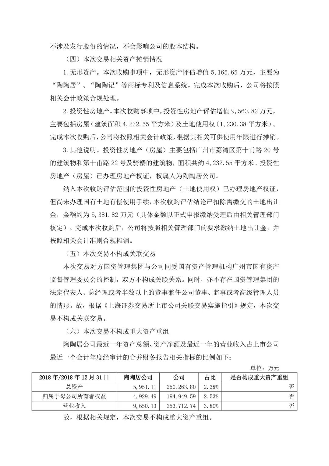
广州陶陶居食品有限公司官网信息显示,该公司主要业务有食品经营、烘焙工坊和餐饮连锁店。该公司拥有的“陶陶居”品牌是具有130多年历史的中华老字号,还是广东省著名商标、广州市著名商标。 2019年7月广州酒家发布公告表示,其拟以超过1.99亿现金收购广州国有资产管理集团有限公司持有的广州陶陶居食品有限公司(以下简称“陶陶居公司”)100%股权,并将签订相应的《股权转让协议》。 广州酒家关于收购陶陶居公司100%股权的公告 收购完成后,陶陶居公司将成为广州酒家的全资子公司,“陶陶居”品牌所有权为广州酒家所有。 经检索显示,陶陶居自1993年至今共申请关于“陶陶居”商标二十几枚。 “陶陶居”商标 并在第30类糕点、月饼等商品及第43类餐馆等服务这些主营业务类别进行了重点布局。据悉,目前“陶陶居”商标所有权归广州国资管理集团。 而2015年,“陶陶居”商标中的餐馆服务项目许可,以279.11万元的价格招标给了广州食尚国味饮食集团(下称“食尚集团”),陶陶居公司仅从该业务中获得“品牌外部授权”收益。 也就是说,如今刷屏朋友圈、在综艺节目上圈粉无数的陶陶居酒家,除了实际由食尚集团在经营。食尚集团采用更先进的餐饮服务工具和方式,并通过传统底蕴与时尚文化的结合,探索出“陶陶居”独特的品牌创新升级之路,将分店开到了厦门、深圳、上海,实现了老字号品牌的转型蜕变。
陶陶居品牌的成功,当然不能只归功于食尚集团的品牌创新。事实上,近几年陶陶居的食品销售业务也主要通过委托加工及渠道包销等方式进行。 例如今年,广州酒家旗下的利口福食品有限公司(以下简称“利口福公司”)就中标5款陶陶居蛋黄莲蓉月饼产品的代加工项目。意味着即便没有此次收购,今年以下5款陶陶居月饼其实也是广州酒家做的…… 广州酒家在2017年上市后,便注重强化在食品工业领域的生产和销售业务。就拿上述中标陶陶居5款月饼代加工项目的利口福公司来说,该公司至今已申请数十项专利,覆盖食品加工设备、制备工艺,以及食品包装装潢外观设计等诸多领域。 “月饼生产线上的智能机器人”感觉很有趣!
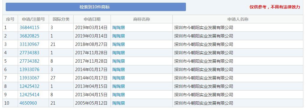
7月20日,广州酒家发布公告称公司收到上交所下发问询函,要求在7月26日前就包括陶陶居商标估值等相关事项予以回复且对外披露。 据公告显示,陶陶居公司无形资产账面价值58.5万元,评估值0.52亿元。其中,无形资产“陶陶居”商标账面价值29.13万元,选用收益法评估后,评估值5126万元。 “陶陶居”品牌价值提升与其品牌对外授权业务的营收,足以体现“陶陶居”商标的经济价值。但“陶陶居”商标的保护范围和保护力度似乎没强大到如此毋庸置疑的程度。 检索显示,除陶陶居公司外,还有一些其它企业或个人在与餐饮业务相关的类别申请注册“陶陶居”相关商标,且不少都已注册成功。这对陶陶居公司和即将收购它的广州酒家来说,确是较为重要的知产隐患和品牌风险。 例如,其中一家名为“深圳今朝阳实业发展有限公司”的企业已在第21类等多个类别成功注册“陶陶居”商标。 而陶陶居公司却尚未完善这些类别上的相关商标布局,也就是说陶陶居门店内的餐具等用品上如果印有“陶陶居”标识,就可能存在与他人注册商标近似的侵权风险。 并且上述企业所生产的“陶陶居”竹牙签曾被检出过氧化氢残留超标。在消费者容易误认为两个“陶陶居”之间存在联系的情况下,恐怕类似问题再发生时,陶陶居公司和广州酒家也可能被动“连坐”,甚至影响百年字号“陶陶居”的品牌价值。 还有个人名义在第43类成功注册的“陶陶居”商标 两大粤菜巨头强强联合,确实是双方优势互补、协同发展的好契机。广州酒家吸收这一优质品牌,增强企业知产实力之外,还可借助陶陶居在食品销售领域的经验与市场份额,进一步拓展市场版图、丰富品牌矩阵,以提升竞争优势。 当然,若要实现“陶陶居”品牌价值最大化,首要任务还是进一步增强商标保护范围和力度,为其建立坚实的知识产权法律保障。
| 相关文章

数十万商标待选
总有一款适合你

直联卖家
透明零差价

知队长护航
全流程把控

避开注册风险
直达心仪商标

省去注册流程
专业顾问服务