相信很多微信用户今天早上已经被朋友圈里的“请给我一面国旗@微信官方”刷屏了,简直搞成了一场社交媒体的行为艺术。
其实从前几年的案例来看,国庆70周年这样重大的日子,一定会有刷屏案例。大叔本来还期待人民日报新媒体再次出马的“军装照”,没想到,腾讯新闻捷足先登,把2年前的“圣诞帽”几乎完美复制,成为今年国庆第一波真正刷屏的案例。
腾讯新闻的品宣人员,做了一个H5,可以自动抓取用户微信头像,并自动上传一个添加了国旗图像的头像。这个H5选择在国庆节前推出,请注意,这里的时机非常重要,大叔在《刷屏》里反复强调,借势永远比造势容易得多,而借就要借大势!在朋友圈@微信官方 其实是一个谣言,但在这里更像是一个助推器,这个有些搞笑但极具互动性和传染性的行为,非常好地助推了这一事件。大家先是跟风,被骗,然后自己找到办法,或者被别人提醒,每一次的互动,都在引爆这个事件。这是圣诞帽案例,给朋友圈刷屏最大的一个贡献。在国旗头像案例中,被完美复制。
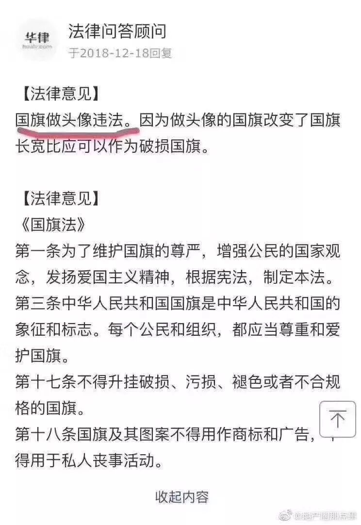
腾讯新闻这个H5,不只是蹭个热点,刷屏的目的要非常明确,而不应该只是刷一个存在感,虽然能做到存在其实已经很牛逼了,所谓,植入的深浅与刷屏的广泛与否有直接关系。但必须提醒一句,国旗是不能用于营销和广告素材中,腾讯新闻的这种做法,是否涉嫌这个问题,大叔打个问号。传播的风险,需要提前排查,不然,越刷屏,问题越大。
另外,老问题,拉新才能继续玩这样的行为,是否涉嫌诱导下载呢?这个执法权在微信官方。
正如该文所说,这个“国旗”的案例几乎完全复制了两年前的“圣诞帽”策划,而小编今天也在朋友圈里发现了佐证当年微信官方“圣诞帽”策划的回忆:
我们也确实看到,有少数公众号在发现这一朋友圈热点后迅速跟进,也确实获得了相当多的阅读和转发,但是,目前已经发现有这样的公众号被微信官方迅速处罚,根据我们的推测,相关依据中应该也就有广告法中的这一条。所以,小编在这里提醒,热点虽好,追要谨慎。国旗神圣,不可随意用于营销。

不过,为了表达小编“一心只想为祖国庆生”的心情,我也已经把自己的头像加上了小国旗。