2021年12月,宁波中院对奥克斯诉格力专利侵权两案作出判决,分别确认专利侵权并判赔9600万、7060万等合计1.6亿+。
案件经过:2019年1月,奥克斯同时起诉格力两案专利侵权(格力曾公开指责奥克斯买日本东芝专利是……),两案历经管辖权异议及上诉、司法鉴定和无效宣告等(其中格力撤回无效申请后在2020年9月8日再次提出无效宣告请求,国知局在2021年9月2日作出决定宣告ZL00811303.3号发明专利权部分无效:宣告权3以及权10中引用权3的技术方案无效;权1-2等维持有效),历经多次开庭,宁波中院作出上述判决。
本案部分亮点:
1.涉案专利2000年8月申请,2020年8月自然终止,2021年12月判决时该专利已过期多时。
2.关于技术比对:原被告均申请了司法鉴定和专家辅助人出庭;
关于赔偿数额:原告向法院提交了关于损害赔偿额计算问题的专家辅助人报告并申请专家辅助人出庭。
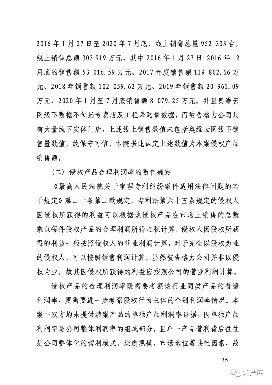
3.关于侵权产品合理利润率的数值和关于专利贡献率的数值的确定:
法院认为侵权产品的合理利润率既需要考察该行业同类产品的普遍利润率,更需要进一步考察侵权行为主体的个别利润率情况等等;具体专利技术衡量指标可包括专利性质、专利权有效期限、专利权利要求数、简单同族专利数和简单同族被引用专利总数等;专利应用的市场价值衡量等等……
想学习更多,请看判决书
附判决一:
附判决二:
| 相关文章

数十万商标待选
总有一款适合你

直联卖家
透明零差价

知队长护航
全流程把控

避开注册风险
直达心仪商标

省去注册流程
专业顾问服务