2004年伴随着王宝强在《天下无贼》中的走红,“傻根”商标也开始被申请在各个类别。比如他的家乡河北省邢台市南和县贾宋镇借用他的名人效应,把注册的“傻根”牌无公害农产品蔬菜源源不断地销往全国各地。笔者在商标网上查询了“王宝强”商标的申请情况,包含“王宝强”字样的商标共有59件,但申请人并非王宝强。随后为保护个人姓名的合法权益,王宝强在2018年4月17日通过旗下公司北京乐开花影业有限公司申请了全类45个商标。
提起王宝强,《天下无贼》中单纯的傻根、《士兵突击》中傻气的许三多、《唐人街探案》里的搞笑担当唐仁……细数起来,王宝强贡献的经典角色很多,却总给人傻气质朴的印象,同时也被质疑只能演这类角色。事实上,王宝强也演过很多不同类型的影片,《hello,树先生》中沉默落魄的树就被王宝强演绎得入木三分。因此,才有了“王宝强是当代华语影坛演技被低估最严重的男演员”一说。
“傻根”牌无公害农产品蔬菜
2004年伴随着王宝强在《天下无贼》中的走红,“傻根”商标也开始被申请在各个类别。
比如:他的家乡河北省邢台市南和县贾宋镇借用他的名人效应,把注册的“傻根”牌无公害农产品蔬菜源源不断地销往全国各地。据悉,当地合作社于2010年成功注册了“傻根”商标,村里的西红柿卖到了香港地区,还出口到俄罗斯及东南亚地区,价格也比原来翻了一番。
“傻根”商标
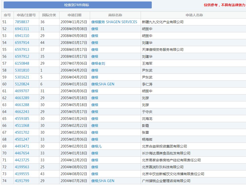
小编在商标网上又查询了“王宝强”商标的申请情况,不查不知道,一查吓一跳!包含“王宝强”字样的商标共有59件;
其中“王宝强”不仅被申请在了第2类油漆材料;
第6类金属材料;
第12类运输工具;
第28类玩具汽车,玩具车;
还被申请在了药酒、化妆品、饮料等类别;
其中姚某申请在第12类运输工具和第28类玩具汽车,玩具车的两枚“王宝强”商标在初审公告后,王宝强为捍卫自身权利,立即对这两枚商标提出异议申请,成功阻止了这两枚商标的授权。
第12、28类“王宝强”商标不予注册复审决定书
宝强哥一口气注册全类
也许是受到了姓名被“抢注”的启示,王宝强在2018年4月17日通过旗下公司北京乐开花影业有限公司(以下简称“乐开花影业”)一口气申请了全类45个商标,对自己的名字“王宝强”进行了全面、完整的商标保护,防止其他人傍名牌,搭便车,损害自己的人格利益、财产利益以及消费者的合法权益。
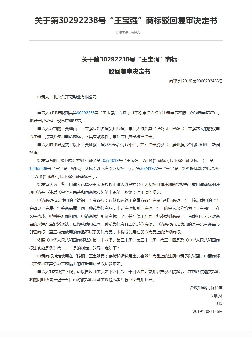
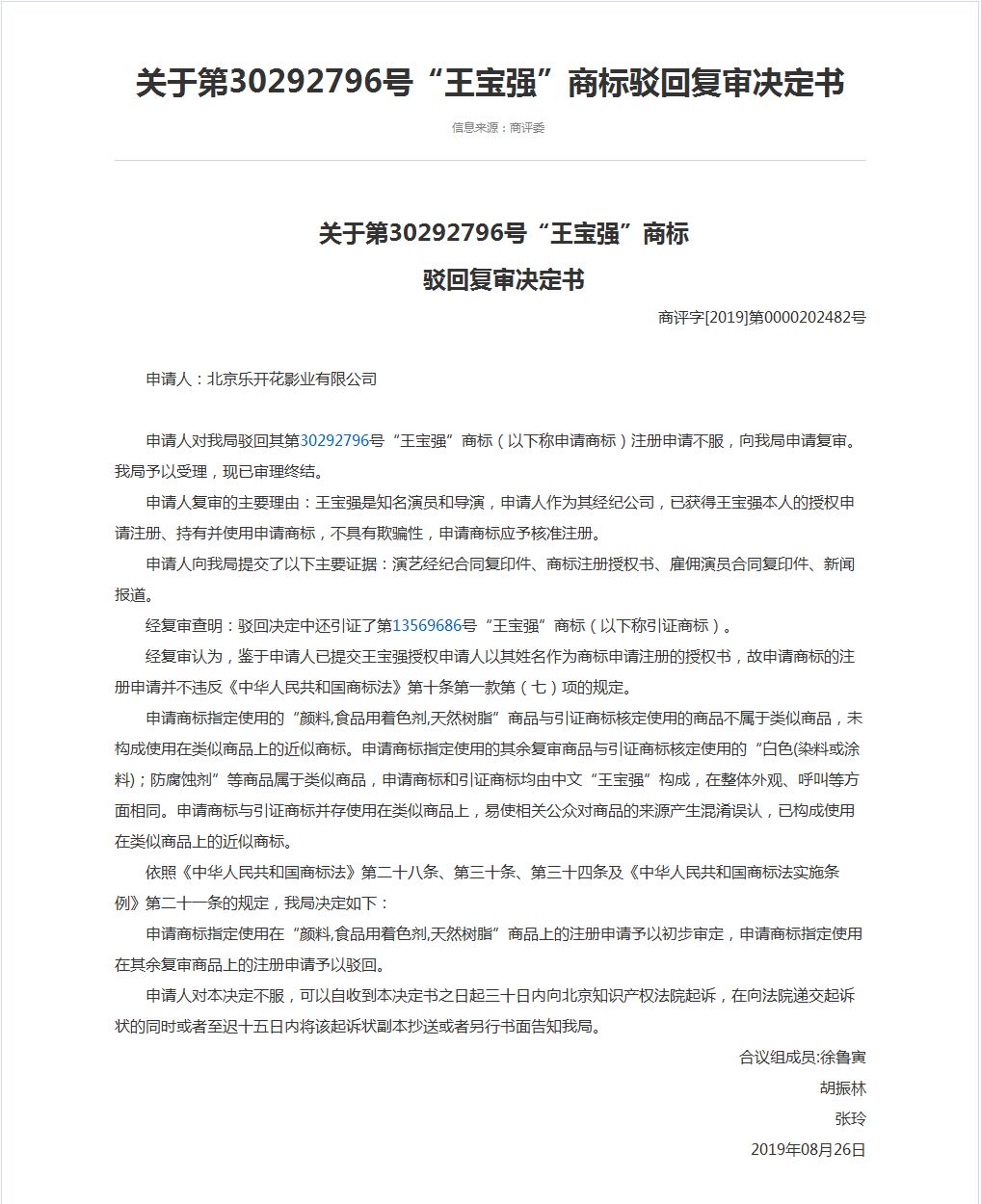
其中绝大部分都已经处于初审公告阶段,由于受到抢注影响,也有被驳回的。根据商评委发布的驳回复审决定书显示,第30292238号、30292796号“王宝强”商标,申请复审的结果就不是那么理想。
决定书显示:第30292238号“王宝强”商标指定使用在“铸钢;五金器具;存储和运输用金属容器”商品上的注册申请予以驳回,申请商标指定使用在其余复审商品上的注册申请予以初步审定。
第30292238号“王宝强”商标驳回复审决定书
第30292796号“王宝强”商标指定使用在“颜料,食品用着色剂,天然树脂”商品上的注册申请予以初步审定,申请商标指定使用在其余复审商品上的注册申请予以驳回。
第30292796号“王宝强”商标驳回复审决定书
结语
尽管商标法中明确规定:“姓名权”属于在先权利,不得恶意抢注为商标。但是,经过谐音变化的名人名字,还是有可能注册成功的。
1、“莫闻味”(莫文蔚)牌臭豆腐
2、“泻停封”(谢霆锋)止泻药
3、“克林顿”“莱温斯基”被注册成安全套商标
4、“林志玲linzhiling”被注册成化妆品商标
5、“潘石屹”的名字注册在了寿衣等殡葬用品上
6、“Angelababy”被注册为茶叶商标
7、“叶诗文”被抢注为内衣品牌
8、“林丹”商标早在1997年已被一家四川公司注册到猪饲料类别
9、“姚明”被注册成“姚明”牌卫生巾,“姚明”牌啤酒
10、“爱戴”被注册成“爱戴”牌安全套
......
孔子、老子、李白、杜甫等我们熟知的历史人物姓名也同样未能幸免。
小编只想说:更美好的世界,需要多点真诚,少点套路。
| 相关文章

数十万商标待选
总有一款适合你

直联卖家
透明零差价

知队长护航
全流程把控

避开注册风险
直达心仪商标

省去注册流程
专业顾问服务