《京华烟云》是林语堂旅居巴黎时,于1939年用英文写就的长篇小说。作品讲述了北平曾、姚、牛三大家族从1901年义和团运动到抗日战争三十多年间的悲欢离合和恩怨情仇,并在其中安插了袁世凯篡国、军阀割据、五四运动、青年“左倾”、二战爆发等历史事件,将中国特定年代风云变幻的历史风貌全景式的介绍给西方,填补了西方对中国文化了解不足的缺陷,对于中西文化交流作出了历史性的贡献。1975年,林语堂凭借《京华烟云》荣获诺贝尔文学奖提名。
1987年《京华烟云》被拍成电视剧以后,又两次被翻拍,收视率最高的经典版本由张子恩导演,作为央视纪念抗战胜利60周年活动之一的一部民国剧,由华夏视听环球传媒(北京)股份有限公司投资,赵薇、黄维德、潘粤明等主演。2005年10月18日在中央电视台一套黄金档播出,当时很受观众热捧,单集最高收视达到12.92%。

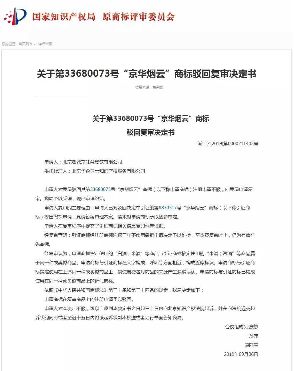
“京华烟云”商标被驳
热播大剧不乏有追热之人。根据商评委发布的商标驳回复审决定书显示:北京老城京味斋餐饮有限公司(以下简称“老城京味斋公司”)申请的第33680073号、第33673923号“京华烟云”商标在复审商品上的注册申请予以驳回。

第33680073号“京华烟云”商标驳回复审决定书

第33673923号“京华烟云”商标驳回复审决定书
其中,第8870317号“京华烟云”引证商标是泸州老窖股份有限公司申请于2010年11月22日,申请在第33类“果酒(含酒精); 含酒精液体; 黄酒; 酒(饮料); 酒精饮料(啤酒除外); 开胃酒; 米酒; 葡萄酒; 汽酒; 烧酒”,目前被老城京味斋公司提出撤销申请。

第8870317号“京华烟云”商标
第9168497号“京华烟云”引证商标是新月管理顾问股份有限公司申请于2011年3月3日,申请在第43类“备办宴席; 餐厅; 饭店; 会议室出租; 鸡尾酒会服务; 咖啡馆; 流动饮食供应; 旅馆预定; 旅游房屋出租; 住所(旅馆、供膳寄宿处); ”目前也处于被老城京味斋公司提出撤销申请中。

第9168497号“京华烟云”商标
商标网检索到目前有24件“京华烟云”商标申请,大部分都已经申请成功。

第一件“京华烟云”商标于2005年11月09日申请,目前核准注册在第25类“服装; 内衣; 婴儿全套衣; 戏装; 鞋; 帽; 袜; 手套(服装); 披肩; 婚纱”

关于老城京味斋
企查查数据显示:老城京味斋公司注册于2005年,从事住宿和餐饮业。商标局网站查询得知,目前公司名下共有申请商标18件,主要集中在第43类,

2018年3月30日申请了第一件商标“京味斋”,目前处于驳回复审中。

2018年9月21日,一口气注册了9件“京华烟云”商标,除了第33680073号、第33673923号“京华烟云”商标被驳回,其他都已经申请成功。

第33680073号“京华烟云”商标

第33673923号“京华烟云”商标
小编还发现,老城京味斋公司不仅申请了“京华烟云”“盛世牡丹”这样的剧名和游戏名称,还将燕京八景中的“太液秋风”、“琼岛春阴”、“玉泉趵突”、“蓟门烟树”、“居庸叠翠”也申请了商标,目前都处于等待实质审查阶段。

“太液秋风”商标

“琼岛春阴”商标

“玉泉趵突”商标

“蓟门烟树”商标

“居庸叠翠”商标
老城京味斋的“京华烟云”商标能否注册成功?撤销申请能否顺利?小编会继续关注!
| 相关文章

数十万商标待选
总有一款适合你

直联卖家
透明零差价

知队长护航
全流程把控

避开注册风险
直达心仪商标

省去注册流程
专业顾问服务